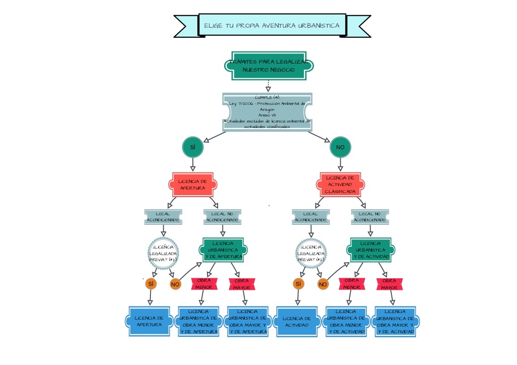
Sabemos lo difícil que es manejarse con tantas trabas urbanísticas, y que encima los tecnicismos no nos ayudan a saber que nos van a exigir. Pues aunque parezca lo contrario no es tan difícil, y si eras un adicto a los libros «Elige tu propia aventura» editados en los 80, menos aún. Este sencillo cuadro sinóptico te ayudará a ello.



Lo sentimos, los comentarios están cerrados a esta hora.